进入关怀版
无障碍浏览
站群导航
数据开放
首 页
政府信息公开
政务服务
互动交流
走进大鹏
首页
>
专题专栏
>
行政执法信息公示
>
政法和社会工作局
>
行政执法事前公开事项
>
程序信息
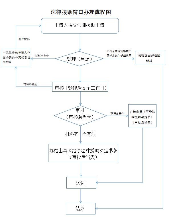
深圳市大鹏新区政法和社会工作局行政给付流程图
时间 : 2026-02-09 14:29
信息来源:大鹏新区政法和社会工作局司法行政科
视力保护色:
【字体:
大
中
小
】
分享到:
【关闭窗口】
12638209
深圳市大鹏新区政法和社会工作局行政给付流程图
45539
程序信息
大鹏新区
normal